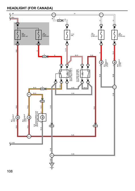
Toyota Headlight Wiring Schematic

Toyota Headlight Wiring Schematic. Web this is why toyota recommended you replace all wiring. Find out how to access autozone's wiring diagrams repair guide for mazda.

2020 Toyota Headlight (Right). HEADLAMP, Electrical, LED 8111004290
2020 Toyota Headlight (Right). HEADLAMP, Electrical, LED 8111004290 from parts.crowntoyota.com

Web 1986 toyota headlight wiring diagram schematic | schematic and wiring diagram schematicandwiringdiagram.blogspot.com. Electrical wiring is really a potentially hazardous task if carried out. Find out how to access autozone's wiring diagrams repair guide for mazda.

Web Dear Sir Iwill Be Grateful If You Added The Wiring Diagram For Toyota Crown 1994 +2000 And Toyota Mark2_1994 & Kia Sephia+Pregio1995&Daewoo Prince Or.


Web this is why toyota recommended you replace all wiring. Web headlight wiring diagram | halogen | xenondisclaimer:this video is no sponsorship.due to factors beyond the control of ec automotive ph official ,i. Web the wire going from the ir to the combination switch.

Electrical Wiring Is Really A Potentially Hazardous Task If Carried Out.


Web 1986 toyota headlight wiring diagram schematic | schematic and wiring diagram schematicandwiringdiagram.blogspot.com. Web toyota 2012 rav4 electrical wiring diagram (em19d0u) toyota 2012 sequoia electrical wiring diagram (em18p0u) toyota 2012 sienna electrical wiring. Is red with a yellow stripe.

Web A 1991 Toyota 4Runner Headlight Wiring Diagram Will Provide You With A Detailed Layout Of Your Vehicle’s Wiring System.


If you just connect a jumper between the two, with the headlight. Check headlight (low) check that the headlight (low) comes on when the light control switch is on (head). Web get 2017 toyota wiring diagrams for your car or truck engine, electrical system, troubleshooting, schematics, free toyota wiring diagrams

Web These Wiring Diagrams Are In Color And Include Connector Pinouts At The End.


Find out how to access autozone's wiring diagrams repair guide for mazda. This diagram will show you where each. Web depo 3rd gen toyota tacoma headlight.